Еще совсем недавно защитное заземление оборудовалось только на промышленных предприятиях и других объектах, где используют мощные электроустановки. 
Еще совсем недавно защитное заземление оборудовалось только на промышленных предприятиях и других объектах, где используют мощные электроустановки. Чтобы защитить своих работников от случайного пробоя на корпус, в обязательном порядке каждая установка и прибор заземлялись. Но время не стоит на месте. Сегодня наши дома напичканы мощной бытовой техникой: холодильники, морозильные камеры, микроволновые печи, индукционные плиты, системы «теплый пол» и многое другое. А ведь все это является источником повышенной опасности. В случае нарушения их изоляции «тесное общение» с мощными приборами может стать фатальным. Именно поэтому, чтобы обезопасить всех обитателей жилища, в загородных домах обязательно необходимо оборудовать электрическое заземление. Его обустройство можно доверить профессионалам, а можно выполнить самостоятельно.
- Для чего необходимо защитное заземление
- Что собой представляет контур заземления
- Как произвести расчет заземления
- Как сделать заземление в частном доме своими руками
Для чего необходимо защитное заземление
В профессиональной литературе указано, что защитное заземление – это соединение нетоковедущих частей электроустановок с землей (грунтом), которое выполняют преднамеренно. При этом в нормальном состоянии данные части электроприборов и установок не находятся под напряжением. Но если вдруг произойдет частичное разрушение изоляционного слоя, металлический корпус прибора может оказаться под напряжением.
Если объяснять более доступным языком, то придется вспомнить школьный курс физики. Как нам известно из оного, ток имеет свойство течь в ту сторону, где наименьшее сопротивление. Когда на токоведущих частях электроприборов нарушается изоляция, ток начинает искать место, где сопротивление самое низкое. Так он доходит до корпуса прибора, в результате чего корпус оказывается под напряжением. Эту ситуацию называют «пробоем на корпус». Помимо того, что ток на корпусе может нанести вред самому прибору или нарушить его функциональность, если в такой момент человек или животное дотронутся до корпуса прибора, они получат удар током. Это может повлечь печальные последствия.

Защитное заземление выполняется для того, чтобы отвести ток в землю (грунт). При этом крайне важно сделать контур заземления с таким низким сопротивлением, чтобы ток, который распределяется в обратно пропорциональной зависимости между человеком и заземляющим устройством, прошел через человека в предельно допустимых нормах, а большая часть была перенаправлена в землю.
Что собой представляет контур заземления

Самый распространенный вариант контура заземления – заглубленные в грунт электроды, соединенные между собой в какой-либо контур, который может представлять собой любую геометрическую фигуру – треугольник, квадрат или другую, но также соединение может производиться в один ряд. Вариант обустройства зависит от того, насколько он удобен для монтажа, и от размеров территории, которую можно использовать под контур. Иногда контур заземления выполняют по периметру здания. Полученная конструкция присоединяется к щитку, для чего используется кабель заземления.
Расстояние от заземляющего контура до дома не должно быть слишком большим, оптимальным считается 4 – 6 м. Нельзя располагать контур ближе 1 м к дому, нежелательно дальше 10 м.
Важно! Контур заземления в обязательном порядке обустраивается ниже уровня промерзания грунта, т.е. на глубине не менее 0,8 м.
Глубина, на которую необходимо заглублять электроды, зависит от структуры грунта и насыщенности его водой и может составлять от 1,5 м до 3 м и более. Если грунтовые воды находятся близко к поверхности почвы, грунт насыщен водой, то глубина будет небольшой. В противном случае придется забивать стержни глубоко в грунт либо обустраивать другой вариант системы заземления.
Контур заземления из черного металлопроката

В качестве заземляющих электродов можно использовать любые стержни из черного металла. Это может быть стальной уголок (чаще всего используется), труба, двутавр, арматура с гладкой структурой. Принцип выбора прост – удобство забивания в грунт. Т.е. можно выбрать любую форму, главное, чтобы сечение металла было не менее 1,5 см2.
Количество стержней – электродов можно определить опытным путем или произвести расчеты, но самым распространенным является треугольный контур заземления с электродами в вершинах треугольника. Между собой стержни соединены металлическими полосами, такая же полоса ведет и к распределительному щитку.
Расстояние между стержнями может быть от 1,2 м до 3 м и более. Это зависит от сопротивления грунта.
Важно! Перед тем как делать заземление в своем доме, посоветуйтесь с обычными электриками в вашем районе. Спросите у них, какие чаще всего конструкции, и с какими характеристиками обустраивают в вашем регионе. На какую глубину ставить электроды, как далеко выносить от дома, какое расстояние между стержнями делать. Это значительно облегчит вашу задачу.
Модульные системы заземления

Помимо того, что можно оборудовать контур заземления из подручного материала, на рынке появились готовые модульные системы заземления.
В комплект входят стержни из высококачественной стали, сверху они покрыты медью. Диаметр стержней около 14 мм, длина до 1,5 м. С обеих сторон на стержне есть нарезка омедненной резьбы. Элементы соединяются между собой с помощью латунных муфт. Для заглубления стержней в грунт есть наконечники, которые навинчиваются на резьбовое соединение. Таких наконечников несколько видов для разных грунтов. Еще в комплекте есть зажимы для соединения вертикальных (стержней) и горизонтальных (полос) элементов. Для защиты конструкции от коррозии используется специальная паста, которой обрабатываются все элементы системы.
У готовых модульных систем заземления есть несколько существенных преимуществ:
- Путем соединения вертикальных элементов можно осуществить заглубление на 50 м;
- Стержни не сильно поддаются коррозии благодаря медному напылению и нержавеющей стали;
- Не требуются сварочные работы;
- Обустройство может сэкономить площадь, т.к. всю систему можно оборудовать на 1 м2;
- Для монтажа не требуется специальное оборудование;
- Долговечные.
Выбор системы заземления, самодельная или готовая модульная, зависит только от финансового бюджета и личных предпочтений. Но в любом случае перед обустройством необходимо произвести расчеты заземления.
Как произвести расчет заземления
Для тех, кто не любит лишних сложностей, существует вариант выполнения заземления опытным путем. Можно обустроить треугольный контур на оптимальном расстоянии от дома, использовать металлические стержни длиной 3 м, расстояние между стержнями сделать от 1,5 до 2 м, соединить их между собой и произвести замер сопротивления контура. Требования к заземлению таковы: сопротивление заземляющего контура должно быть в диапазоне от 4 до 10 Ом. А общее правило – чем меньше значение сопротивления, тем лучше. Если результат замеров нашего контура не удовлетворяет требованиям, то добавляем еще электроды и соединяем с уже установленными. Снова производим замеры. И так повторяем до тех пор, пока наш контур не будет иметь сопротивление 4 Ом.
Более правильным решением будет все же произвести все необходимые расчеты до начала монтажа контура. Самое главное – определить количество требуемых электродов и длину горизонтального заземлителя (полосы). Все это напрямую зависит от свойств грунта, а точнее его сопротивления.
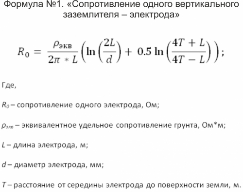
Первым делом определяем сопротивление одного стержня.

Значение удельного сопротивления грунта для расчетов можно брать из таблицы.

Если же грунт неоднородный, тогда его сопротивление рассчитывается по формуле:

Значение сезонного климатического коэффициента можно брать из таблицы:

Если не брать в расчет сопротивление горизонтального заземлителя (полосы), то количество электродов можно найти по формуле:


Находим сопротивление растекания горизонт. заземлителя:

Длину заземлителя находим по таким формулам:

Теперь можно рассчитать сопротивление электродов:

Окончательное количество электродов:

Коэффициент спроса можно узнать из таблицы:

Показатель коэффициента использования обозначает влияние токов друг на друга, которое зависит от расположения вертикальных заземлителей. При параллельном соединении электродов токи, проходящие по ним, влияют друг на друга. Чем меньше делается расстояние между вертикальными электродами, тем больше сопротивление всего контура. Именно поэтому иногда советуют разносить стержни друг от друга на расстояние, равное их длине, например, 3м.
Полученное в ходе расчетов значение количества электродов округляется до целого числа в большую сторону. Расчеты готовы, можно приступать к монтажу.
Как сделать заземление в частном доме своими руками
Монтаж заземления рекомендуется начинать в теплое время года. Во-первых, так легче производить земляные работы. Во-вторых, более точным и максимальным будет значение сопротивления грунта. Для качественного заземления это очень важно. А то можно сделать заземление, когда грунт временно насыщен водой, и его сопротивление будет 4 Ом, а потом наступит засуха и его сопротивление увеличится до 20 Ом. Лучше сразу учесть максимальное значение.
Мы будем рассматривать обустройство контура заземления из металлопроката в виде треугольника:

- Первым делом выбираем удобное место. Копаем траншею в виде треугольника. Оптимальная глубина от 0,7 до 1 м, ширина 0,5 – 0,7 м. Длина каждой линии такая, как мы определили в ходе расчетов (длина горизонтального заземлителя).
- От одного из углов (любого) копаем траншею, ведущую к силовому щитку возле дома.
- Вертикальные заземлители – электроды вбиваем в вершины треугольника. Можно использовать стальной уголок 50*50 или любой другой стержневой металлопрокат. Для удобства забивания в грунт конец стержня заостряем болгаркой. Если грунт слишком твердый, чтобы забивать в него электроды, тогда бурим скважины.
- Стержни заглубляем так, чтобы их верхушка торчала из земли. Если нам пришлось бурить скважины, то вставляя в них электроды, засыпаем их грунтом вперемешку с солью.
- Стальную полосу (минимум 40*5 мм) привариваем к стержням таким образом, чтобы образовался треугольник. Одну полосу ведем по траншее к силовому шкафу.
- В частный дом заземление заводим через щиток. Для этого полосу присоединяем к проводу заземления или непосредственно силовому щитку болтом 10 мм. Болт в обязательном порядке привариваем к полосе.

- Следующий этап – проверка заземления. Для этого потребуется прибор «Омметр», стоит он немало. Ради того, чтобы раз – два за всю жизнь проверить сопротивление, покупать его накладно. Поэтому приглашаем для проверки сопротивления контура специалистов из энергоуправления. Помимо того, что они произведут замеры, также заполнят паспорт контура заземления. Если показатели сопротивления соответствуют норме, тогда можно закапывать контур. Если же нет – тогда вбиваем дополнительные электроды.
- Засыпаем траншею. Используем для этого однородный грунт без примесей щебня или строительного мусора.
Важно! В засушливую погоду контур заземления рекомендуют поливать водой со шланга, так его сопротивление уменьшается.

Для более качественного срабатывания автомата отключения выполняют еще и заземление нейтрали. На входе в здание нейтраль соединяют с повторным заземлением. Дело в том, что в частные дома электричество приходит по воздуху. Для опор ЛЭП 6 – 10 кВт выполняется повторное заземление нейтрали, а вот для ЛЭП 0,4 кВт – практически никогда энергокомпании этого не делают. Чтобы нагрузка распределилась правильно, необходимо повторно заземлить опору возле дома (желательно, чтобы все соседские тоже были заземлены). И это заземление не объединять с контуром.
Если Вы не уверены, что все сделаете правильно, можете обратиться в специализированные организации, которые выполнят и все необходимые расчеты, и монтаж со знанием дела. Если же Вы ярый хозяйственник, который привык все делать собственноручно, что ж, дерзайте. Только помните – Ваше творение призвано защищать всю семью.